workshop-baker-kotlin/docs/baker-workshop.md
2022-03-08 09:31:05 +01:00

4.3 KiB


Workshop Agenda

Why Baker? (10 minutes)

Develop an Intuition for Baker (15 m.)

Implement a Web Shop Flow (25 m.)


Why Baker?


Our Challenge

Interact with 12 Different Systems (complex environment)

A Flow of 27 Steps (difficult to reason about the logic)

From 2 minutes to 6 hours (stateful...)


Requirements

TIBCO is contained

Java developers

State in two data-centres

Systems fail all the time


Current Account Savings Account Customer Onboarding
Verify Identity Verify Identity Verify Identity
Register Individual Register Individual Register Individual
Open Current Account Open Savings Account n/a
Issue Debit Card n/a n/a
Send Message Send Message Send Message
Register Ownership Register Ownership n/a

original 270%


Baker is a Scala Library

Declare the Logic Like a Recipe

Visualize the Logic

Don't Worry About Retries and State

Re-use What's Already There


left

Recipes

Events

Ingredients

Interactions


left, fit

What is an Event?

It's what happens

Sensory and System Events


left, fit

What is an Ingredient?

It's a container for data

Can be a primitive type or a POJO


left, fit

What is an Interaction?

It's where you put your system calls

Capability, not a technical call


Hands-On

Setup Environment

Explain the Web-shop Flow

Exercise, Make Unit-tests Green


Setup Environment


[.background-color: #FFFFFF] fit


[.background-color: #FFFFFF] fit


[.background-color: #FFFFFF] fit


[.background-color: #FFFFFF] fit


[.background-color: #FFFFFF] fit


Exercises

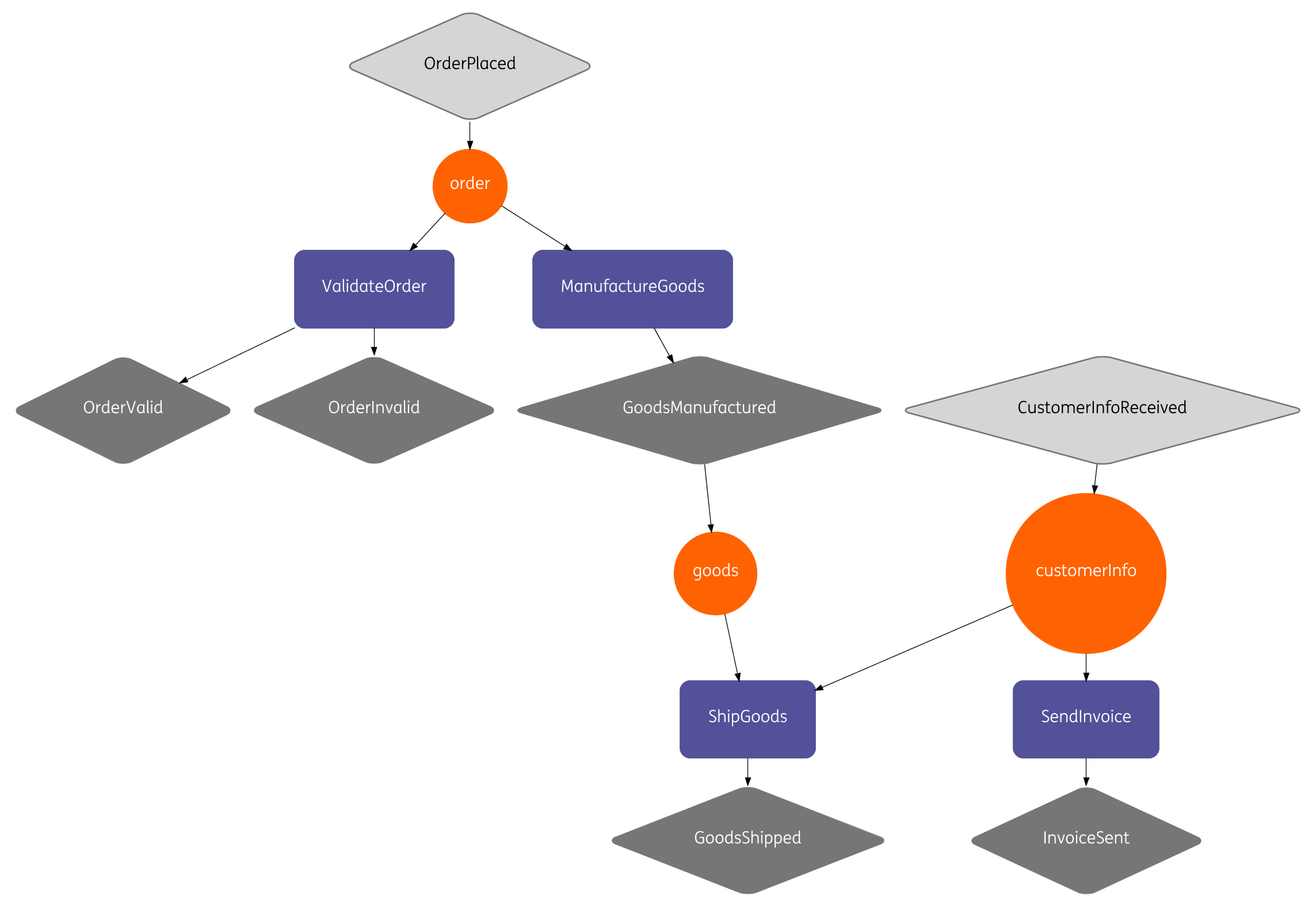
  1. Put all interactions in the recipe
  2. Include sensory events in the recipe, use withSensoryEvents()
  3. Add extra conditions when an interaction must be executed, use withRequiredEvent()
  4. Change the customerInfo class from String to a POJO

[.background-color: #FFFFFF] left, fit

5. Call the Postoffice and Accountant Systems in parallel


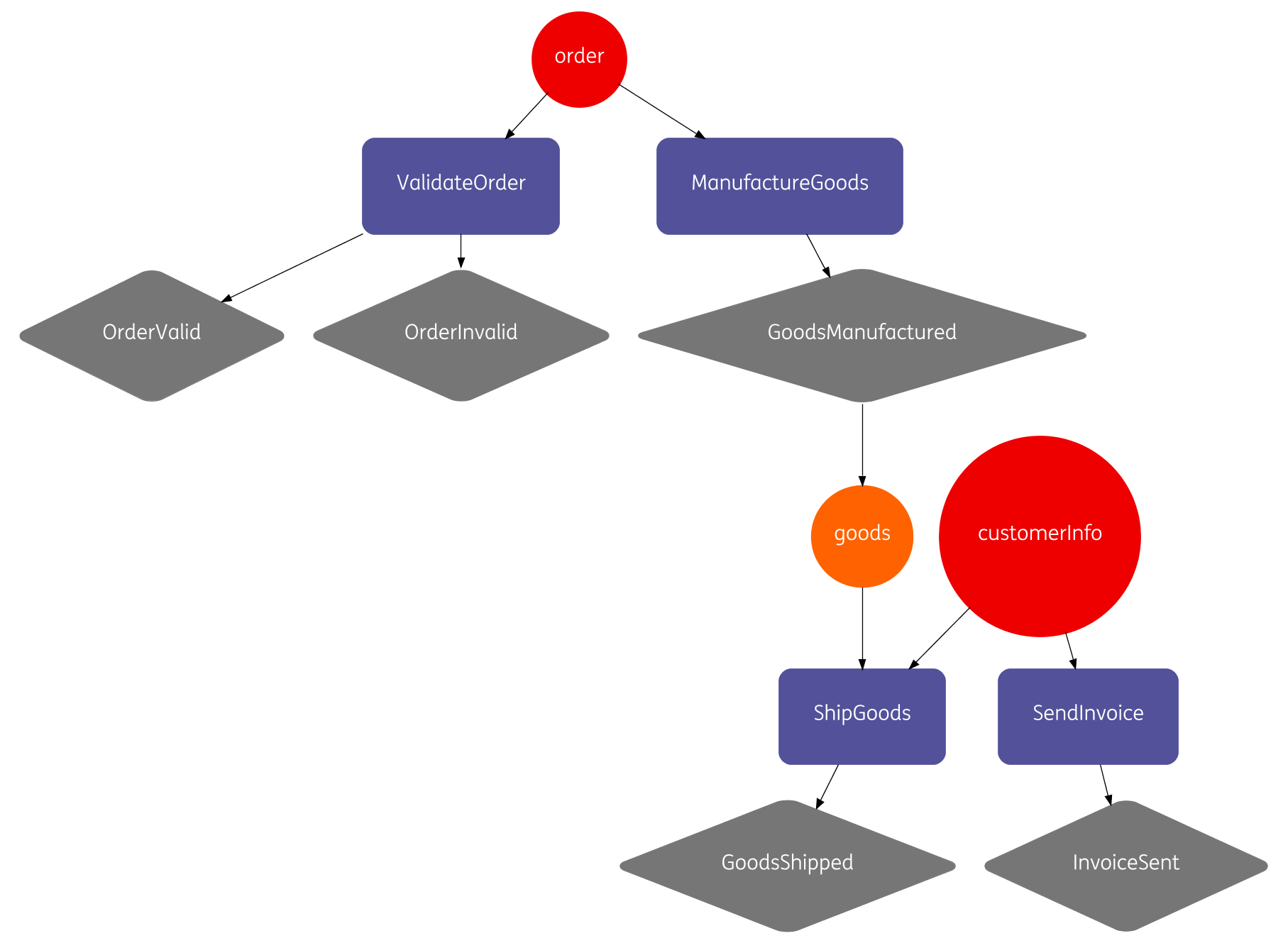
What Can Go Wrong?


[.background-color: #FFFFFF] left, fit

Recipe has no sensory input, Baker doesn't know where the data comes from


[.background-color: #FFFFFF] left, fit

Which two interactions will be executed when the OrderPlaced event occurs? Is this the desired behavior?


Desired Recipe


[.background-color: #FFFFFF] fit


Food for Thought

  • What to do when the order is invalid?
    • Baker helps developers think about rainy-day scenarios
  • What if systems fails, what is desired?
    • See withFailureStrategy(), withDefaultFailureStrategy() methods and InteractionFailureStrategy class

Food for Thought / 2

  • How to agree on functionality with stakeholders?
    • Baker represents the Java logic visually
  • How to change existing functionality? How to be confident nothing breaks?
    • Baker validates the recipe and reports inconsistencies (such as missing ingredients)

Good to Know


Short-lived vs. long-running flows


State is taken care of:

  • Cassandra for persistent storage
  • Ingredients encrypted by default
  • State recovered automatically
  • Configurable Time-to-live

When failure occurs:

  • Baker retries technical failures with exponential backoff
    • Any Java Exception thrown is a technical failure
    • Retrying works well with idempotent services
  • Deal with functional failure in your recipe

Baker Catalogue: Some Stats

Internal ING library

80+ Re-usable Interactions

10+ Teams Using Baker


Baker vs. PEGA

Baker PEGA
Computer Computer + Human
Focused on APIs Focused on processes
No License Costs License Costs
No Usage Costs Pay per Case Costs
For Java Developers For PEGA Specialists
From ING From PEGA