
Workshop Agenda
Why Baker? (10 minutes)
Develop an Intuition for Baker (15 m.)
Implement a Web Shop Flow (25 m.)
Why Baker?
Our Challenge
Interact with 12 Different Systems (complex environment)
A Flow of 27 Steps (difficult to reason about the logic)
From 2 minutes to 6 hours (stateful...)
Requirements
TIBCO is contained
Java developers
State in two data-centres
Systems fail all the time
| Current Account |
Savings Account |
Customer Onboarding |
| Verify Identity |
Verify Identity |
Verify Identity |
| Register Individual |
Register Individual |
Register Individual |
| Open Current Account |
Open Savings Account |
n/a |
| Issue Debit Card |
n/a |
n/a |
| Send Message |
Send Message |
Send Message |
| Register Ownership |
Register Ownership |
n/a |

Baker is a Scala Library
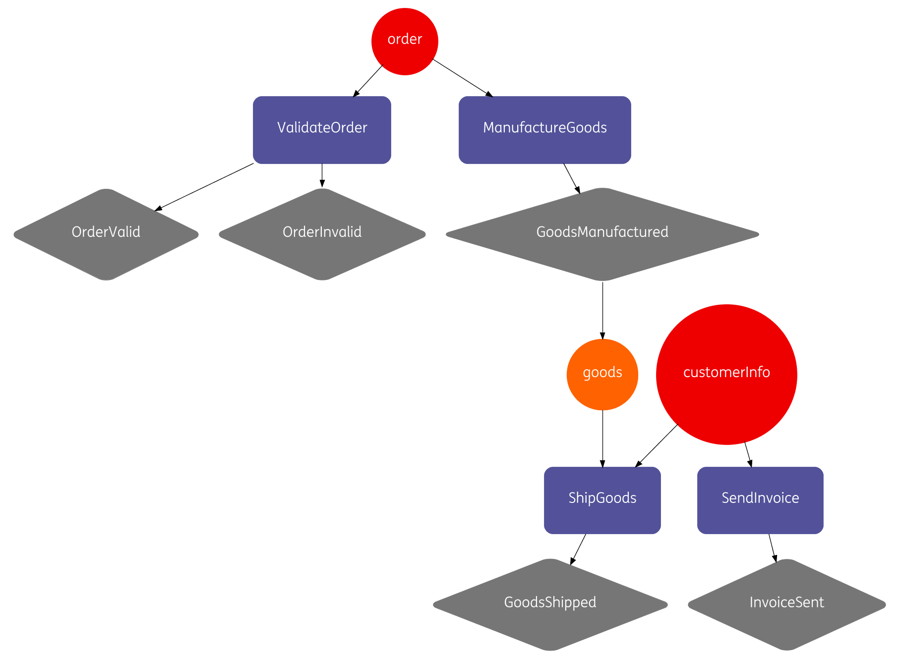
Declare the Logic Like a Recipe
Visualize the Logic
Don't Worry About Retries and State
Re-use What's Already There

Recipes
Events
Ingredients
Interactions

What is an Event?
It's what happens
Sensory and System Events

What is an Ingredient?
It's a container for data
Can be a primitive type or a POJO

What is an Interaction?
It's where you put your system calls
Capability, not a technical call
Hands-On
Setup Environment
Explain the Web-shop Flow
Exercise, Make Unit-tests Green
Setup Environment
[.background-color: #FFFFFF]

[.background-color: #FFFFFF]

[.background-color: #FFFFFF]

[.background-color: #FFFFFF]

[.background-color: #FFFFFF]

Exercises
- Put all interactions in the recipe
- Include sensory events in the recipe, use withSensoryEvents()
- Add extra conditions when an interaction must be executed, use withRequiredEvent()
- Change the customerInfo class from String to a POJO
[.background-color: #FFFFFF]

5. Call the Postoffice and Accountant Systems in parallel
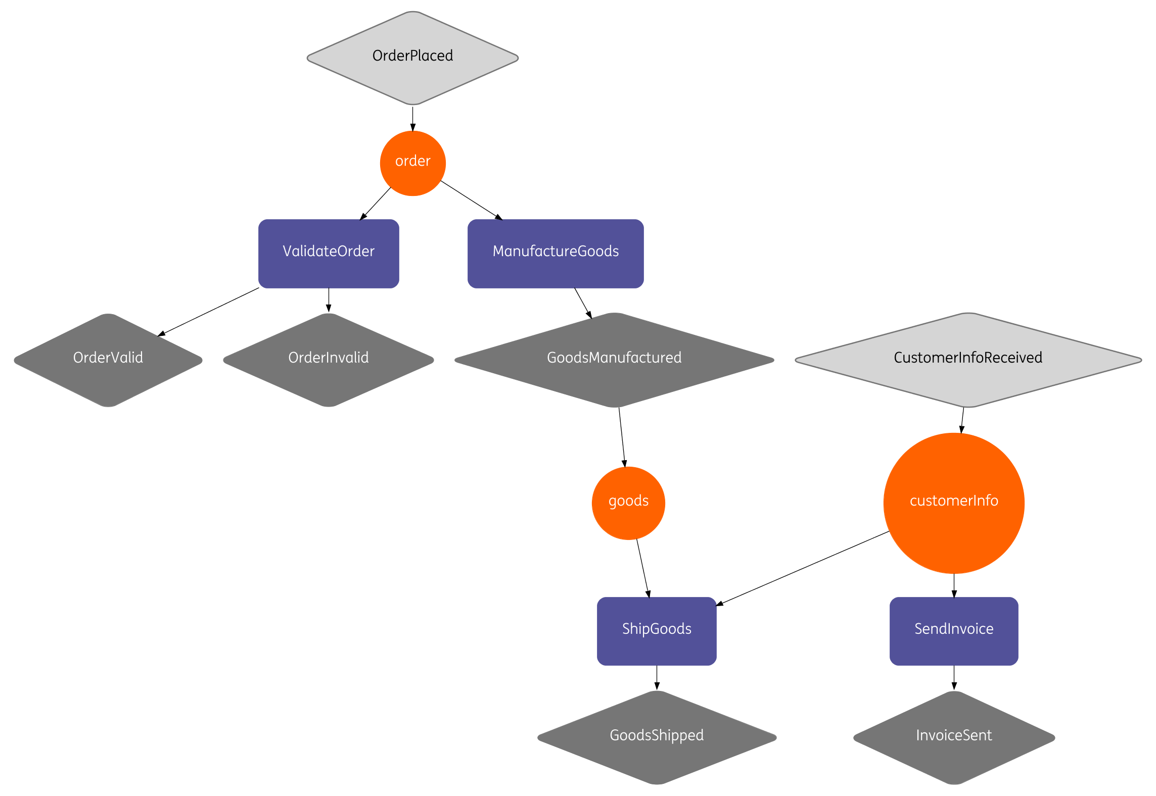
What Can Go Wrong?
[.background-color: #FFFFFF]

Recipe has no sensory input, Baker doesn't know where the data comes from
[.background-color: #FFFFFF]

Which two interactions will be executed when the OrderPlaced event occurs? Is this the desired behavior?
Desired Recipe
[.background-color: #FFFFFF]

Food for Thought
- What to do when the order is invalid?
- Baker helps developers think about rainy-day scenarios
- What if systems fails, what is desired?
- See withFailureStrategy(), withDefaultFailureStrategy() methods and InteractionFailureStrategy class
Food for Thought / 2
- How to agree on functionality with stakeholders?
- Baker represents the Java logic visually
- How to change existing functionality? How to be confident nothing breaks?
- Baker validates the recipe and reports inconsistencies (such as missing ingredients)
Good to Know
Short-lived vs. long-running flows
State is taken care of:
- Cassandra for persistent storage
- Ingredients encrypted by default
- State recovered automatically
- Configurable Time-to-live
When failure occurs:
- Baker retries technical failures with exponential backoff
- Any Java Exception thrown is a technical failure
- Retrying works well with idempotent services
- Deal with functional failure in your recipe
Baker Catalogue: Some Stats
Internal ING library
80+ Re-usable Interactions
10+ Teams Using Baker
Baker vs. PEGA
| Baker |
PEGA |
| Computer |
Computer + Human |
| Focused on APIs |
Focused on processes |
| No License Costs |
License Costs |
| No Usage Costs |
Pay per Case Costs |
| For Java Developers |
For PEGA Specialists |
| From ING |
From PEGA |